Features
- HOT SWAP Single Power Distribution Control for +12V
- Overcurrent Fault Isolation
- Programmable Current Regulation Level
- Programmable Current Regulation Time to Latch-Off
- Rail-to-Rail Common Mode Input Voltage Range
- Enhanced Internal Charge Pump Drives N-Channel MOSFET gate to 6.5V above IC bias.
- Undervoltage and Overcurrent Latch Indicators
- Adjustable Turn-On Ramp
- Protection During Turn-On
- Two Levels of Overcurrent Detection Provide Fast Response to Varying Fault Conditions
- 1µs Response Time to Dead Short
- Pb-Free (RoHS Compliant)
Description
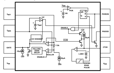
This fully featured hot swap power controller targets +12V applications. The ISL6115A with its integrated charge pump has a higher (6. 5V vs 5V) gate drive than its sister part the ISL6115 making this part an immediate efficiency improvement replacement. This IC features programmable overcurrent (OC) detection, current regulation (CR) with time delay to latch-off and soft-start. The current regulation level is set by 2 external resistors; RISET sets the CR Vth and the other is a low ohmic sense resistor across, which the CR Vth is developed. The CR duration is set by an external capacitor on the CTIM pin, which is charged with a 20µA current once the CR Vth level is reached. The IC then quickly pulls down the GATE output latching off the pass FET.
Parameters
| Attributes | Value |
|---|---|
| Outputs (#) | 1 |
| Internal / External FET | Ext |
| VBIAS (Min) (V) | 12 |
| VBIAS (Max) (V) | 12 |
| Controlled Voltages (V) | 12 - 12 |
| Regulation or Latch-Off for Overcurrent | Current Regulation |
| Adjustable or Fixed OC VTH | Adjustable |
| Adjustable Gate Ramp | Yes |
| Advanced Fault Protection | Yes |
| Reporting | PGOOD + Fault Off |
| System Management: System Resets, Power Indicators, Fault Detection | Yes |
| UV/OV Feature | UV Lockout |
| Bias Voltage Range (V) | 12 - 12 |
| Qualification Level | Standard |
Package Options
| Pkg. Type | Pkg. Dimensions (mm) | Lead Count (#) | Pitch (mm) |
|---|---|---|---|
| SOICN | 4.9 x 3.9 x 0.00 | 8 | 1.3 |
Application Block Diagrams
| Simple Network Management Protocol Card for Remote UPS Monitoring The Simple Network Management Protocol card enables real-time monitoring, alerts, and control of UPS systems. |
Additional Applications
- Power Distribution Control
- Hot Plug Components and Circuitry
Applied Filters: