Features
- Provides Regulated Output Voltage in the Range 0.9V to 5.5V
- Operates From an Input Battery Voltage Range of 5V to 28V or From 3.3V/5V System Rail
- Complete DDR1 and DDR2 Memory Power Solution with VTT Tracking VDDQ/2 and a VDDQ/2 Buffered Reference Output
- Flexible PWM or HYS Plus PWM Mode Selection with HYS Diode Emulation at Light Loads for Higher System Efficiency
- rDS(ON) Current Sensing
- Excellent Dynamic Response With Voltage Feed-Forward and Current Mode Control Accommodating Wide Range LC Filter Selections
- Undervoltage Lock-Out on VCC Pin
- Power-Good, Overcurrent, Overvoltage, Undervoltage Protection for Both Channels
- Synchronized 300kHz PWM Operation in PWM Mode
- Pb-Free Available (RoHS compliant)
Description
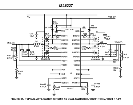
The ISL6227 dual PWM controller delivers high efficiency precision voltage regulation from two synchronous buck DC/DC converters. It was designed especially to provide power regulation for DDR memory, chipsets, graphics and other system electronics in Notebook PCs. The ISL6227's wide input voltage range capability allows for voltage conversion directly from AC/DC adaptor or Li-Ion battery pack. Automatic mode transition of constant-frequency synchronous rectification at heavy load, and hysteretic (HYS) diode-emulation at light load, assure high efficiency over a wide range of conditions. The HYS mode of operation can be disabled separately on each PWM converter if constant-frequency continuous-conduction operation is desired for all load levels. Efficiency is further enhanced by using the lower MOSFET rDS(ON) as the current sense element. Voltage-feed-forward ramp modulation, current mode control, and internal feedback compensation provide fast response to input voltage and load transients. Input current ripple is minimized by channel-to-channel PWM phase shift of 0°, 90° or 180° (determined by input voltage and status of the DDR pin). The ISL6227 can control two independent output voltages adjustable from 0. 9V to 5. 5V, or by activating the DDR pin, transform into a complete DDR memory power supply solution. In DDR mode, CH2 output voltage VTT tracks CH1 output voltage VDDQ. CH2 output can both source and sink current, an essential power supply feature for DDR memory. The reference voltage VREF required by DDR memory is generated as well. In dual power supply applications the ISL6227 monitors the output voltage of both CH1 and CH2. An independent PGOOD (power good) signal is asserted for each channel after the soft-start sequence has completed, and the output voltage is within PGOOD window. In DDR mode CH1 generates the only PGOOD signal. Built-in overvoltage protection prevents the output from going above 115% of the set point by holding the lower MOSFET on and the upper MOSFET off. When the output voltage re-enters regulation, PGOOD will go HIGH and normal operation automatically resumes. Once the soft-start sequence has completed, undervoltage protection latches the offending channel off if the output drops below 75% of its set point value. Adjustable overcurrent protection (OCP) monitors the voltage drop across the rDS(ON) of the lower MOSFET. If more precise current-sensing is required, an external current sense resistor may be used.
Applications
- Notebook PCs and Desknotes
- Tablet PCs/Slates
- Hand-Held Portable Instruments
Applied Filters: