Features
- Flexible Power Management and Efficiency
- Wide input voltage range: 3V to 18V
- Adjustable switching frequency: 300kHz to 1MHz or fixed 500kHz
- Internal or external loop compensation for performance optimization
- High efficiency: ≥90% from 1A to 3A at 500kHz
- Advanced Control and Protection Features
- 1% reference voltage accuracy over temperature and radiation
- Positive and negative overcurrent, overvoltage, undervoltage, and over-temperature protection
- Adjustable slope compensation to optimize stability
- Switching frequency-dependent soft-start for controlled power-up
- Radiation Tolerant and High-Reliability Design
- Qualified to Renesas Rad-Tolerant Screening and QCI Flow (R34TB0004EU)
- TID Radiation Lot Acceptance Testing (RLAT) (LDR: 0.01rad(Si)/s)
- ISL73007M30VEZ: 30krad(Si)
- ISL73007M50VEZ: 50krad(Si)
- SEE Characterization
- No DSEE for VIN = 18V and VCC = 6.2V at 46 MeV•cm²/mg
- SEFI < 2.5μm² at 46 MeV•cm²/mg
- SET < 2.0% on VOUT at 46 MeV•cm²/mg
Description
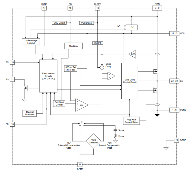
The ISL73007M is a radiation tolerant Point-of-Load (POL) buck regulator that delivers up to 3A of output current with an input voltage range of 3V to 18V. It features a constant-frequency peak current mode control architecture, ensuring fast transient response and reliable performance. The regulator offers internal or external Type-II compensation, allowing designers to optimize stability and performance based on system requirements.
The ISL73007M supports both a fixed internal 500kHz switching frequency and an externally programmable oscillator, allowing the frequency to be adjusted from 300kHz to 1MHz using a single resistor. This gives designers the flexibility to either use a predefined frequency or fine-tune the switching characteristics to optimize efficiency and performance for their specific application.
The device integrates high-side P-channel and low-side N-channel FETs, reducing external component count and simplifying power stage design. It also includes a comprehensive set of protection features, including preset undervoltage, overvoltage, and overcurrent protections, power-good indication, soft-start, and over-temperature protection.
Designed for high-reliability applications, the ISL73007M operates across a -55 °C to +125 °C temperature range and is housed in a 28-lead HTSSOP package with an exposed pad heatsink, ensuring efficient thermal performance.
Parameters
| Attributes | Value |
|---|---|
| Rating | Space |
| Control Mode | Peak Current Mode |
| IOUT Rail 1 (max) (A) | 3 |
| No-Load Operating Current | 35 mA |
| Outputs (#) | 1 |
| Quiescent Current | 0.13 |
| Supply Voltage Rail 1 (min) (V) | 3 |
| Supply Voltage Rail 1 (max) (V) | 18 |
| Switching Frequency (min) (kHz) | 300 |
| Switching Frequency (max) (kHz) | 1000 |
| VOUT Rail 1 (min) (V) | 0.6 |
| VOUT Rail 1 (max) (V) | 16 |
| Temp. Range (°C) | -55 to +125 |
| TID LDR (krad(Si)) | 30, 50 |
| DSEE (MeV·cm2/mg) | 46 |
| Flow | RT Plastic |
| Qualification Level | Radiation Tolerant Plastic |
| Die Sale Availability? | No |
| PROTO Availability? | No |
Package Options
| Pkg. Type | Pkg. Dimensions (mm) | Lead Count (#) | Pitch (mm) |
|---|---|---|---|
| TSSOP-EP | 9.7 x 4.4 x 0.90 | 28 | 0.7 |
Product Comparison
| ISL73007M | ISL70001ASEH | ISL70003ASEH | ISL71001M | ISL73007SEH | |
| Supply Voltage Rail 1 (min) (V) | 3 | 3 | 3 | 3 | 3 |
| Supply Voltage Rail 1 (max) (V) | 18 | 5.5 | 13.2 | 5.5 | 18 |
| Switching Frequency (min) (kHz) | 300 | 1000 | 300, 500 | 1000 | 300 |
| Switching Frequency (max) (kHz) | 1000 | 1000 | 300, 500 | 1000 | 1000 |
| IOUT Rail 1 (max) (A) | 3 | 6 | 9 | 6 | 3 |
Applications
- FPGA, DSP, and MCU power rails
- High-speed data processing and communication systems
- Satellite payload and avionics
Applied Filters: