Overview
Description
This product is a C/C++ compiler package for M32R Family MCU. The powerful optimizations offer the ultimate in execution speed and code efficiency, and the utilities increase productivity. Furthermore, the MISRA C Rule Checker can also be purchased separately. It will help you write high-quality C source code.
Release Information
Latest Ver.: V.5.01 Release 01
Released: May 1,2009
Details of upgrade (See Tool News)
Standard life cycle of Compilers (PDF | English, 日本語)
Target Devices
Additional Details
Components
- C/C++ Compiler: cc32R
- Assembler: as32R
- Linker: lnk32R
- Librarian: lib32R
- Load module converter: lmc32R
- Map generator: map32R
- C standard libraries: m32RcR.lib etc.
- C standard libraries' source files
- Absolute listing utility: abslist (Note1)
- Stack size calculation utility: stk32R (Note1)
- MAP viewer: MapViewer
- Debug information discarding utility: strip32R (Note1)
- PDF manual
- Simulator debugger
- Integrated development environment (IDE) High-performance Embedded Workshop
Notes
- Utilities, abslist, stk32R and strip32R are unsupported.
- The C source merge utility, cmerge is not included in V.4.20 Release 1 and later.
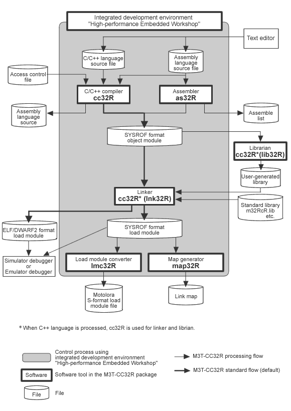
Processing Flow
- C/C++ compiler: cc32R
- Optimizing ANSI C and ISO C++ compiler with extensions for embedded systems.
- Assembler: as32R
- Produces object code for the target MCU from assembly language source files.
- Simulator debugger: M3T-PD32RSIM
- Provides source level debugging capability in targetless system-level.
- IDE (Integrated development environment): HEW (High-performance Embedded Workshop)
- Provides seamless integration and easy access to all tools for coding, compiling, assembling, and debugging. It greatly increases productivity.
Support
Knowledge Base
- Why the High-performance Embedded Workshop don't work correctly?
... Change Toolchain Version] menu. When using H8C/C++ compiler package V.5.0.03 or V.5.0.04, installed (updated) H8C/C++ compiler package V.5.0.05 or V.5.0.06. When using SHC/C++ compiler package V.7.1.02 or V.7 ...
Sep 10, 2007 - Makefile is not generated and can't be terminated in HEW
This phenomenon happens when the difference between the names of the command and default directories registered in the custom build phase is included in the custom build phase name. Example: Custom build phase name: RenRenesas Command: $(PROJDIR)\_Sample\Renesas\test.bat Default directory: $(PROJDIR)\_Sample Difference in command ...
Jun 20, 2012
