Features
- Primary-side feedback eliminates opto-isolators and simplifies design
- Direct drive of BJT switching device
- Multi-mode operation for the highest overall efficiency
- Built-in cable drop compensation
- Very tight output voltage regulation
- No external compensation components required
- Complies with CEC/EPA no load power consumption and average efficiency regulations
- Built-in output constant-current control with primary-side feedback
- Low start-up current (10μA typical)
- Built-in soft start
- Built-in short circuit protection and output overvoltage protection
- Optional AC line under/overvoltage protection
- Fixed switching frequency: 45kHz, 65kHz, or 75kHz
- Dynamic base current control
- PFM operation at light load
- Built-in current sense resistor short protection
Description
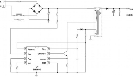
The iW1690 is a high-performance AC/DC controller designed to drive an external power bipolar junction transistor (BJT) for peak current mode PWM flyback power supplies. Ideal for power adapters for applications such as mobile computing and communications and standby power supplies in consumer electronics, the iW1690 offers no load power consumption of less than 150mW. As a PrimAccurate™ controller, which uses primary-side control algorithms, the iW1690 does not need any direct secondary-side feedback components, eliminating the need for optocouplers, and reducing component count and solution cost. Additional features include Renesas' proprietary EZ-EMI™ technology, quasi-resonant control for optimal efficiency at heavy loads, cable and connector voltage drop compensation options, and full protection from fault conditions. The iW1690 comes in seven different combinations of switching frequency (45kHz, 65kHz, or 75kHz) and cable compensation voltage (0mV to 412mV).
Parameters
| Attributes | Value |
|---|---|
| Topology Characteristic | Flyback |
| Control Mode | Primary-Side Regulation Peak Current Mode DCM |
| UVLO Rising (V) | 12 |
| UVLO Falling (V) | 5.5 |
| VBIAS (Max) (V) | 16 |
| PWMs (#) | 1 |
| Output Power Max (W) | 30 |
| Switching Frequency (KHz) | 45 - 75 |
| No Load Power (mW) | 30 |
| Controller / Integrated | Controller |
| Temp. Range (°C) | -40 to +125°C |
| Qualification Level | Standard |
Package Options
| Pkg. Type | Lead Count (#) |
|---|---|
| SOIC-8 | 8 |
Applied Filters: