Skip to main content

Overview

Description

The Smart Medicine Box is designed to ensure consistent medicine intake by patients. Using a dedicated smartphone app, users can setup their phones to display reminders, manage their personal medication status, and much more.

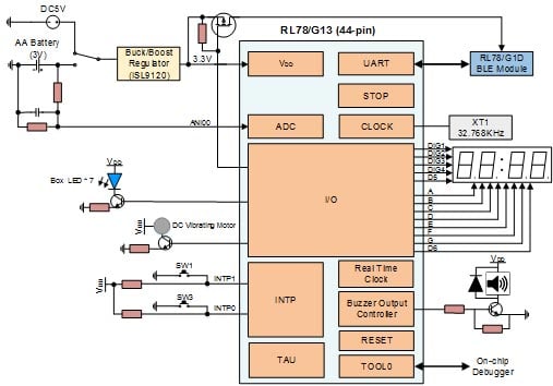
This reference design features the embedded RL78/G13 MCU which communicates with an RL78/G1D Bluetooth® Low Energy (LE) module via UART. The ISL9120 high-efficiency buck-boost switching regulator further enhances power control efficiency.

Features

  • Enables users to record pill taking activities
    • Generates a notification sound and displays a bright light in certain pill boxes, so that the patient will know the specific number of boxes from which they should take out medicine
    • The system can determine if the patient has taken pills out of the box via a recording key
    • Transmits a record of pills taken back to a mobile application
    • Users can set a notification time according to a message from the mobile application
  • Includes a low battery voltage alert
  • Displays real-time data on a 4-digit 7-segment LED

Applications

Documentation

Design & Development

Sample Code

Product Options

Applied Filters:

Videos & Training

Support

Support Communities

Support Communities

Get quick technical support online from Renesas Engineering Community technical staff.
Browse Articles

Knowledge Base

Browse our knowledge base for helpful articles, FAQs, and other useful resources.
Submit a Ticket

Submit a Ticket

Need to ask a technical question or share confidential information?
Renesas Academy

Renesas Academy

Comprehensive on-demand training for Renesas products at your fingertips.
Icon showing CD-ROM illustration, indicating compact disc storage.

ROM Ordering

Embed your custom code into Renesas masked MCUs during manufacturing for tailored device functionality.