High Efficiency, Low EMI, & Low Standby Power
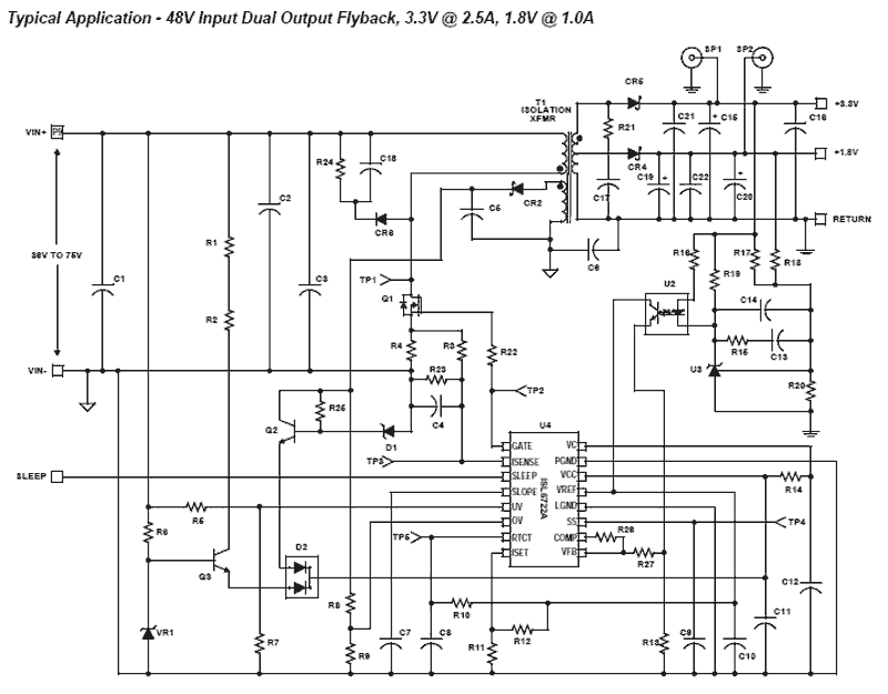
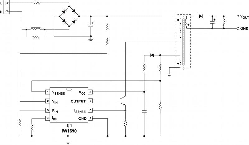
Renesas offers a versatile range of current-mode pulse-width modulating (PWM) controllers. Our controllers are designed to meet the needs of flyback, forward, and general switch-mode power supplies. Ideal for isolated power supply designs, these solutions deliver efficiency, precision, and reliability across a wide variety of applications.
Compact Solutions
AC/DC solutions with powerful performance in the smallest packages in the market—ideal for space-constrained designs
Advanced Protection & Control
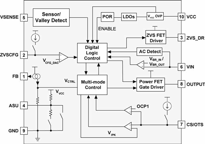
Unique output current sensing and brick-wall overcurrent protection, enhancing reliability and stability under heavy workloads
Optimized Efficiency
Full-bridge zero voltage switching (ZVS) control and adjustable dead time management to minimize energy loss and boost efficiency
Applications
Appliances
Building Automation
Motor Drives & Robotics
Power Adapters & Chargers
Get Started with Your Power Design
Leverage robust tools and resources from experienced Renesas applications engineers to simplify selection, evaluation, and deployment of the right controller for your design.

























