Features
- Operating range: 15V to 60V
- Programmable maximum dimming voltage
- Programmable minimum duty cycle and turn-off
- Programmable PWM frequency output
- 3-in-1 dimmer interface
- 0V to 10V analog
- PWM (10V)
- Resistor
- Highly integrated for low BOM cost
- Integrated current source for driving 0V to 10V dimmers
- Integrated optocoupler driver for isolated applications
- Output drive optimized for optocoupler non-linear delay time
- 1% PWM duty cycle tolerance
- Shutdown pin to minimize standby power
Description
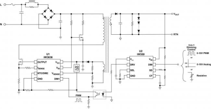
The iW350 is a secondary-side PWM signal generator that works with three types of dimming inputs: PWM dimming, 0V to 10V linear dimming, or simple dimming using a single resistor to ground from the DIM pin. With its extensive configurability, the iW350 offers programmable maximum dimming voltage, minimum duty cycle, turn-off function, and PWM output frequency range, making the device highly flexible for dimmable commercial SSL lighting applications.
The iW350 converts any of the compatible dimming signals into a 1% to 100% PWM duty cycle output that provides a dimming signal to a primary-side LED driver such as the iW3636, eliminating the need for transformers or other driver circuitry.
Parameters
| Attributes | Value |
|---|---|
| 0-5V Analog/PWM Input | No |
| 0-10V Analog Input | Yes |
| 0-10V PWM Input | Yes |
| RSET | Yes |
| Max Voltage - 100% Duty Cycle | Selectable (8.5V -10V) |
| Min Duty Cycle | Selectable (0%-10%) |
| Turn-off Function | Yes |
| PWM Output Frequency Range (kHz) | 0.1 - 5 |
Package Options
| Pkg. Type | Lead Count (#) | Pitch (mm) |
|---|---|---|
| SOIC-8 | 8 | 1.27 |
Applications
- 0V to 10V analog dimming
- PWM LED dimming
- Resistor LED dimming
Applied Filters: