Features
- ±1.8% VOUT accuracy guaranteed over line, load and TJ = -40°C to +125°C
- Very low 130mV dropout voltage at VOUT = 2.5V
- Very fast transient response
- Programmable soft-starting
- Power-good output
- Excellent 65dB PSRR
- Current limit protection
- Thermal shutdown function
- Available in a 10 Ld DFN package
- Pb-Free (RoHS compliant)
Description
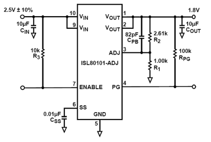
The ISL80101-ADJ is a low voltage, high current, single output LDO specified at 1A output current. This LDO operates from input voltages from 2. 2V to 6V, and is capable of providing output voltages from 0. 8V to 5V. The ISL80101-ADJ features an adjustable output. For the fixed output version of the ISL80101-ADJ, please refer to the ISL80101 datasheet. A submicron BiCMOS process is utilized for this product family to deliver the best in class analog performance and overall value. This CMOS LDO will consume significantly lower quiescent current as a function of load compared to bipolar LDOs, which translates into higher efficiency and packages with smaller footprints. State of the art internal compensation achieves a very fast load transient response. An external capacitor on the soft-start pin provides an adjustable soft-starting ramp. The ENABLE feature allows the part to be placed into a low quiescent current shutdown mode. A Power-good logic output signals a fault condition.
Parameters
| Attributes | Value |
|---|---|
| Input Voltage (Min) (V) | 2.2 |
| Input Voltage (Max) (V) | 6 |
| Output Voltage (Min) (V) | 0.8 |
| Output Voltage (Max) (V) | 5 |
| Output Current 1 (Max) (A) | 1 |
| Drop Out Voltage (Typical) | 130 @ 1A |
| Fixed Output Voltage Option | Yes |
| PSRR (db) | 65 |
| Noise (10Hz to 100kHz) (μVrms) | 53 |
| Noise (100Hz to 100kHz) (μVrms) | 53 |
| Qualification Level | Standard |
Package Options
| Pkg. Type | Pkg. Dimensions (mm) | Lead Count (#) | Pitch (mm) |
|---|---|---|---|
| DFN | 3.0 x 3.0 x 0.90 | 10 | 0.5 |
Applications
- DSP, FPGA and µP core power supplies
- Noise-sensitive instrumentation systems
- Post regulation of switched mode power supplies
- Industrial systems
- Medical equipment
- Telecommunications and networking equipment
- Servers
- Hard disk drives (HD/HDD)
Applied Filters: