Skip to main content

Features

  • High Performance LDO with 150mA Continuous Output
  • Excellent Transient Response to Large Current Steps
  • Excellent Load Regulation: <0.1% voltage change across full range of load current
  • Very High PSRR: >90dB at 1kHz
  • Wide Input Voltage Capability: 2.3V to 6.5V
  • Extremely Low Quiescent Current: 31µA
  • Low Dropout Voltage: Typically 200mV at 150mA
  • Low Output Noise: Typically 20µVRMS at 100µA (1.5V)
  • Stable with 1µF to 4.7µF Ceramic Capacitors
  • Shutdown Pin Turns Off LDO with 1µA (max) Standby Current
  • Soft-start Limits Input Current Surge During Enable
  • Current Limit and Overheat Protection
  • ±1.8% Accuracy Over all Operating Conditions
  • 5 Ld SC-70 Package or 6 Ld µTDFN Package
  • -40°C to +85°C Operating Temperature Range
  • Pb-Free (RoHS compliant)

Description

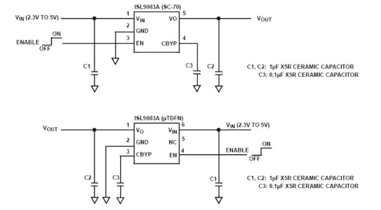
ISL9003A is a high performance single low noise, high PSRR LDO that delivers a continuous 150mA of load current. It has a low standby current and is stable with 1µF of MLCC output capacitance with an ESR of up to 200mΩ. The ISL9003A has a very high PSRR of 90dB and output noise is 20µVRMS (typical). When coupled with a no load quiescent current of 31µA (typical), and 0. 5µA shutdown current, the ISL9003A is an ideal choice for portable wireless equipment. The ISL9003A comes in many fixed voltage options with ±1. 8% output voltage accuracy over temperature, line and load. Other output voltage options are available on request.

Parameters

Attributes Value
Input Voltage (Min) (V) 2.3
Input Voltage (Max) (V) 6.5
Output Voltage (Min) (V) 1.5
Output Voltage (Max) (V) 3.3
Output Current 1 (Max) (A) 0.15
Drop Out Voltage (Typical) 200 @150mA
Fixed Output Voltage Option Yes
PSRR (db) 90
Quiescent Current 29 µA
Noise (10Hz to 100kHz) (μVrms) 20
Qualification Level Standard

Package Options

Pkg. Type Pkg. Dimensions (mm) Lead Count (#) Pitch (mm)
SC70 2.0 x 1.2 x 1.90 5 0.7

Application Block Diagrams

High-End Appliance HMI with Large Display, Connectivity & PMIC Power System Block Diagram
Human Machine Interface (HMI) for Appliances
Customizable HMI system for smart appliances with display, touch, voice, and NFC options.
Off-road GPS Guidance System Block Diagram
Off-road GPS Guidance System
High-accuracy GPS/GNSS system offers precise navigation for agricultural and industrial machinery.

Additional Applications

  • PDAs, Cell Phones and Smart Phones
  • Portable Instruments, MP3 Players
  • Handheld Devices Including Medical Handhelds

Applied Filters: